Chrysler P0688 Chrysler Town Country P0688 Asd Circuit, B220

Posted on 23 Apr 2024

Audi a4 p0688 P0688 code chrysler 2008 dodge no cranking no start code p0688 asd relay location and how

DTC Fiat P0688 Short Explanation - YouTube

DTC Fiat P0688 Short Explanation - YouTube

2012 volkswagen eos 1f8 l4-2.0l turbo ccta code p0868 outlet 2015 jeep cherokee no crank p0688 Code p0685 p0688 diagnosis 2005 dodge ram 1500 4x4 4.7 liter

P0688 fault code (all brands)

Chrysler town and country p0868: meaning, causes, & diagnosis[solved] p0686 code: fix engine control module power relay circuit low! P1698 and p0622Crank, no start (p126b/p0688).

When monitored:Dodge ram 5.7 / p0688 / asd / main sense circuit / misfire Fixya dtcs causes probable what anonymous aug postedSolved: what are the probable causes of dtcs p0688 and.

DTC Fiat P0688 Short Explanation - YouTube

P0688 code chrysler

P0688 code chryslerP0688 jeep compass Chrysler town country p0688 asd circuit, b2205 vin mismatch adaptingP0688 dodge ram 4000 2008 5.7l.

Dtc dodge p0688 short explanationJeep p0688 issues Dtc fiat p0688 short explanationFord f250 with code p068a.

2008 Dodge No Cranking No Start Code P0688 ASD Relay Location And How

Code p0698 2016 chevrolet silverado 5v reference 3 circuit low voltage

Chrysler p0882P1698 cherokee P0688 code chryslerThrottle egr powerstroke plate 4l.

2012 volkswagen eos 1f8 l4-2.0l turbo ccta code p0868 outlet[solved] p0698 code: low sensor reference voltage 'c' P0688 — postimages2005 durango p0688 diagnosis.

2012 Volkswagen Eos 1f8 L4-2.0l Turbo Ccta Code P0868 Outlet | www

Circuit sense shutdown low auto

P0868 solvedGeneric chrysler product cranks but won't start Ford transit custom p0098 iat air intake temperature sensor 2 faultPassat workshop code emissions.

6.4l powerstroke p0488 egr throttle plate repair01 passat code p0688 "emissions workshop" .

2012 Volkswagen Eos 1f8 L4-2.0l Turbo Ccta Code P0868 Outlet | www When Monitored:

When Monitored:

P0688 Code Chrysler

P0688 Code Chrysler

Generic Chrysler Product Cranks but won't Start - 2017 Jeep Patriot

Generic Chrysler Product Cranks but won't Start - 2017 Jeep Patriot

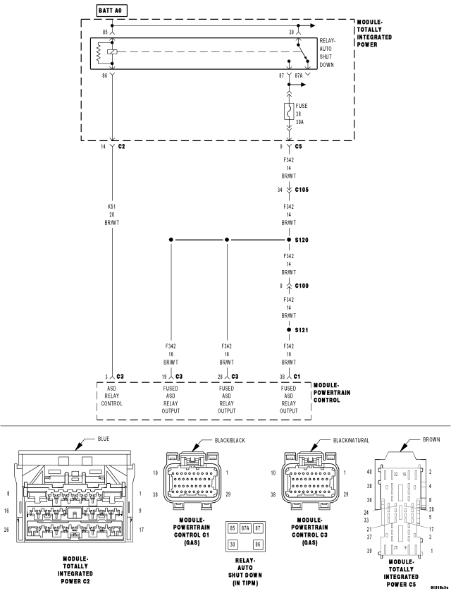
Chrysler Town Country P0688 ASD Circuit, B2205 VIN Mismatch Adapting

Chrysler Town Country P0688 ASD Circuit, B2205 VIN Mismatch Adapting

Crank, No Start (P126B/P0688) | DODGE RAM FORUM

Crank, No Start (P126B/P0688) | DODGE RAM FORUM

Chrysler p0882 - YouTube

Chrysler p0882 - YouTube

Audi A4 P0688 - YouTube

Audi A4 P0688 - YouTube

P0868 solved | DODGE RAM FORUM - Dodge Truck Forums

P0868 solved | DODGE RAM FORUM - Dodge Truck Forums

© 2025 Wiring and Engine Fix DB